时光研究所

抗衰前沿研究资讯分享/营养品科普内容分享

论文研读|延寿超15%!最新研究发现:又一常见中药或可延长寿命

发表时间:2025-07-07 16:27作者:时光研究所NMN

在对抗衰老这一人类永恒的课题上,所长在往期的文章里讲了不少传统中医药成分,白芨多糖、藏红花、黄精等都有被提及。

随着现代科研技术的介入,更多传统中药成分其中蕴藏的延缓衰老的科学内涵被逐步揭示。

近期,一项聚焦于传统中药菟丝子的突破性研究,为这一领域带来了令人振奋的新证据。


图片





01



菟丝子显著延长寿命并改善健康状况


2025 年 6 月 26 日,天津中医药大学的研究团队在《Antioxidants》杂志上发表了一项重要研究。

研究人员以秀丽隐杆线虫为实验对象,发现用菟丝子处理后,线虫的平均寿命延长了 15.26%。

这可不是一个小数字,相当于人类寿命延长十几年!

图片


不仅如此,菟丝子还让线虫的 "老年生活" 过得更有质量。

它们的脂褐素积累减少了,脂褐素可是细胞衰老的标志之一,就像身体里的 "老年斑",积累越少说明衰老程度越轻。


同时,线虫的自发运动能力也提高了,活动更加灵活,对氧化应激和热应激的抵抗力也增强了,细胞内的活性氧(ROS)产生也降低了,这意味着它们的细胞更能抵御外界的不良刺激,保持年轻状态。


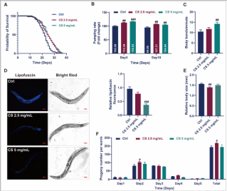
研究人员还尝试了不同浓度的菟丝子处理线虫,发现 2.5mg/mL 和 5mg/mL 的菟丝子处理能显著延长线虫的平均寿命,分别延长了 15.23% 和 15.26%

此外,菟丝子处理还改善了线虫的咽部泵送频率和身体弯曲次数,这两项指标反映了它们的生理功能状态,说明菟丝子让线虫的身体机能保持得更好。


更值得一提的是,菟丝子处理降低了脂褐素的积累,还提高了线虫的日繁殖力和总产卵率,这表明菟丝子不仅延长了寿命,还改善了它们的健康状况和繁殖能力。


图片





02



作用机制:改善线粒体功能


那么,菟丝子究竟是如何发挥抗衰老作用的呢?

进一步的研究揭示了其中的奥秘。线粒体是细胞的 "能量工厂",随着年龄增长,线粒体功能会逐渐衰退,产生过多的活性氧,导致细胞损伤。

而菟丝子处理后,线粒体 ROS 水平降低了,线粒体钙(Ca²⁺)水平也降低了,这说明菟丝子保护了线粒体,改善了它们的功能,减少了氧化损伤。


同时,研究人员发现,菟丝子处理组的多个基因表达显著上调,这些基因都与应激反应、抗氧化、细胞自噬等过程密切相关。

细胞自噬就像是细胞的 "清道夫",可以清除细胞内的废物和受损结构,保持细胞的健康。

这表明菟丝子通过激活这些应激反应途径,让细胞更好地应对外界压力,延缓衰老。


图片







所长有话说

传统中药在抗衰老领域有着悠久的应用历史,菟丝子作为其中的一员,展现出了巨大的潜力。虽然目前的研究还处于线虫实验阶段,但这为后续的动物实验和人体研究奠定了坚实的基础。也许在不久的将来,我们能从菟丝子中开发出安全有效的抗衰老药物,让人们的寿命更长,健康状况更好,享受更有质量的晚年生活。


时光研究所
首页              NMN专栏              前沿资讯              科学抗衰              新闻动态              联系我们
工作时间:9:00~18:00
timelab@foxmail.com