时光研究所

抗衰前沿研究资讯分享/营养品科普内容分享

新的用途?NMN显著抑制过敏反应!

发表时间:2023-03-31 11:33作者:时光研究所

在说NMN抗过敏之前,我们先来说说人们为什么会过敏。


一.过敏


从目前的数据来说,过敏的人数较以往来说越来越多了。这部分的增长主要“得益于”人们现有的物质生活越来越丰富,可以接触到以往基本接触不到的过敏原。


另一方面则是得益于“过敏”的认知在进步,让我们明白了,什么是过敏,而不是把他归类到什么疑难杂症里。


2012年发表于顶尖期刊《Nature》上的研究表明,过敏反应本质上其实是身体的一种重要防御机制,用于保护身体免受有害环境因素影响。


过敏反应(黏液过量产生、打喷嚏、瘙痒等)的本质,其实是身体正在致力于减少接触并促进排除不需要的环境物质。




虽然过敏本质上是一种有益的保护机制。但当免疫系统过度活跃时,对一些非危险因素(比如花生、花粉等过敏原)也会产生强烈的免疫反应,从而导致过敏。


由于人体对环境毒素的认知是在婴儿时期形成的。所以现在的人越来越容易过敏可能是由于小时候的生活环境太干净了。


此外,现在的人们外出机会多,外出地点丰富,就会很容易接触到儿时接触不到的新东西,也可能会引起过敏。


很多人对过敏理解为免疫力太强了,其实不是,更合理的解释应该是免疫系统的“前卫”出了问题,敌友识别不明,看谁都是敌人。


虽然过敏源多种多样,其背后的机制也没有完全确立,不过,科学家们已经确定,免疫球蛋白lgE介导的肥大细胞激活是过敏反应的已知标志。




肥大细胞位于全身的结缔组织汇总,确实长得挺“肥肥大大”的。


不过它并不会让人变胖,它的职责是负责分泌多种细胞因子,参与免疫调节,也会释放过敏介质。


简单来说,肥大细胞的工作职责是站岗放哨,细胞表面上的lgE受体,会在有外来致敏抗原侵入时被激活。


在被激活后,肥大细胞就开始发生脱颗粒,以此来给周围的神经、血管、细胞发出警报。


于此,一场过敏反应就发生了。


二.NAD+对过敏会起到调节作用


烟酰胺腺嘌呤二核苷酸(NAD+)是细胞氧化还原反应中的重要辅酶,线粒体功能、DNA修复、长寿蛋白Sirtuins功能、细胞通讯和衰老等息息相关。


大量研究证明,通过补充NAD+前体(NMN),能够有效提升NAD+水准,带来多种抗衰益处。


而这些抗衰益处,有许多都是通过激活Sirtuins来实现的。新近研究发现,Sirt6在调节肥大细胞活化以响应过敏源暴露中起到了重要作用。


简单来说,Sirt6是过敏反应的负调节因子,如果提高Sirt6的活性水平就可以抑制过敏反应。由此我们可以推论,提升NAD+水平有很大的可能会给“过敏星人们”带来好处。




一方面,过敏反应会使得肥大细胞内的NAD+水平下降,这会直接地影响到Sirt6的调节功能。


另一方面,早在1974年就有研究发现,NAD+的前提烟酰胺(NAM)抑制了肥大细胞释放组胺,表明NAD+一定程度上会抑制过敏反应。


而如今,NMN和NR都是烟酰胺更理想的NAD+补充剂,最近的韩国全北大学的研究也证实了这一点。


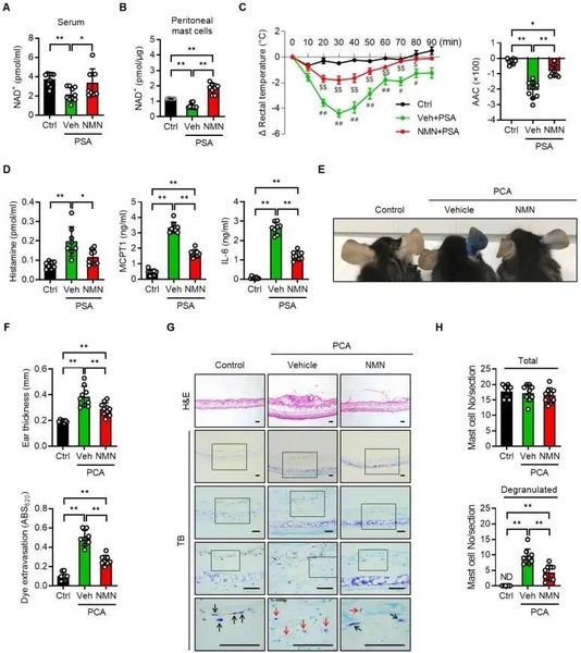
这项实验主要的一个结论:补充NMN对实验小鼠的全身过敏有抑制作用。免疫球蛋白lgE介导的肥大细胞(Mast Cell)激活是过敏反应的已知标志。


细胞的NAD+水平会因为过敏反应而降低,而使用NMN等NAD+前体之后,抑制了lgE介导的过敏反应。于是,此次实验证明了NAD+前体可以作为限制肥大细胞介导的过敏反应的有效策略。


三.NMN有效抑制过敏反应


研究人员小鼠暑骨髓来源的肥大细胞(BMMCs)进行致敏刺激,发现细胞内的NAD+水平明显显现出下降的情况。


而NMN和NR抑制了BMMCs受刺激后的脱颗粒。并且,NMN和NR也显著抑制了导致过敏性炎症的其他刺激介质,例如促炎细胞因子(TNF-α和IL-6)和花生四烯酸代谢物(PGD2和LTC4)。




NMN和NR抑制了人脐带血衍生肥大细胞 (hCBMC) 中IgE/Ag刺激的脱颗粒。


NMN和NR抑制了人脐带血衍生肥大细胞 (hCBMC) 中IgE/Ag刺激的脱颗粒。



这项实验研究证明了细胞NAD+水平与过敏反应之间的联系。


使我们认知到细胞NAD+水平会因过敏反应而降低,通过补充NAD+前体NMN/NR,会显著地抑制由lgE介导的肥大细胞脱颗粒和过敏反应。这无疑是有助于改善过敏反应导致的炎症反应。并证实了过敏的调节机制与Sirt6密切相关。



如果您有任何疑问,请添加时光研究所微信详询

欢迎您前来咨询~

(长按扫码添加)



参考文献


[1] Byung-Hyun Park, Eun Ju Bae, et al. NAD+-boosting molecules suppress mast cell degranulation and anaphylactic responses in mice. DOI: 10.7150/thno.69684.
[2] Ruslan Medzhitov, Noah W. Palm, Rachel K. Rosenstein. Allergic Host Defenses. Nature. 2012 Apr 25; 484(7395).
[3] Constance Oliver, Maria Célia Jamur, Elaine Zayas Marcelino da Silva. Mast Cell Function. J Histochem Cytochem. 2014 Oct; 62(10): 698–738.
[4] Bekier E, Wyczolkowska J, Szyc H, Maslinski C. The inhibitory effect of nicotinamide on asthma-like symptoms and eosinophilia in guinea pigs, anaphylactic mast cell degranulation in mice, and histamine release from rat isolated peritoneal mast cells by compound 48-80. Int Arch Allergy Appl Immunol. 1974;47:737–48.
[6] H-W Kim, Ryoo G-H, Jang H-Y, et al. NAD(+)-boosting molecules suppress mast cell degranulation and anaphylactic responses in mice[J]. Theranostics, 2022, 12(7): 3316-3328.





时光研究所
首页              NMN专栏              前沿资讯              科学抗衰              新闻动态              联系我们
工作时间:9:00~18:00
timelab@foxmail.com