时光研究所

抗衰前沿研究资讯分享/营养品科普内容分享

睡了等于没睡!半夜常醒危害大,如何改善看这篇

发表时间:2024-11-19 11:10作者:时光研究所NMN

你有多久没有一觉到天亮了?

你是不是也经常有“半夜醒来睡不着”的经历?

这种时间短、断断续续的睡眠叫做“碎片化睡眠,会导致第二天起床后浑身乏力、头昏脑胀、注意力不集中。


经常出现这种“碎片化睡眠”,不仅严重影响日常生活和工作,还可能诱发多种健康问题,比如代谢紊乱、大脑认知障碍、心血管疾病等。


图片


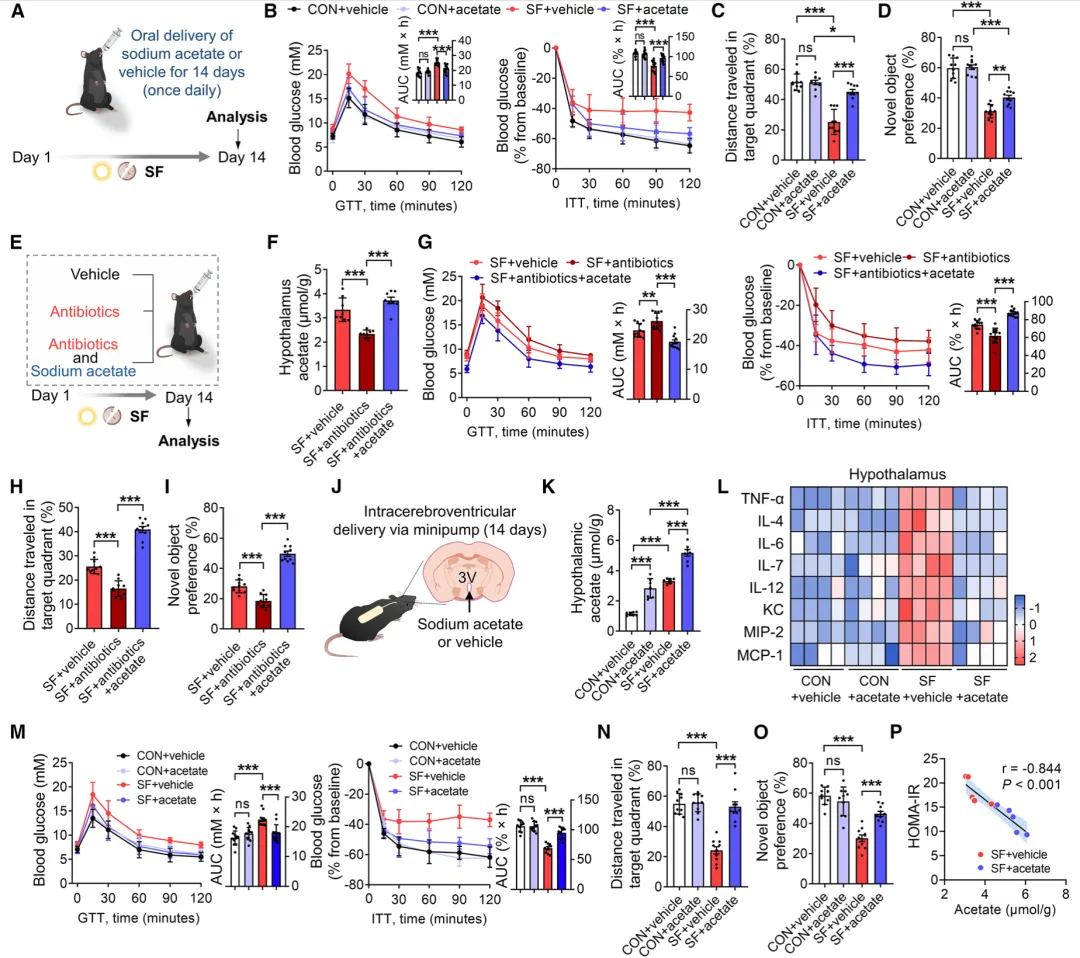
发表于《Cell Metab》期刊上题为“Acetate enables metabolic fitness and cognitive performance during sleep disruption”的文章发现:经常“碎片化睡眠”会引起身体的葡萄糖代谢紊乱、认知损伤和炎症反应。

图片




碎片化睡眠的健康危害:


1、认知功能

长期的碎片化睡眠会导致认知功能障碍。上述的研究显示,经历碎片化睡眠的小鼠在空间学习和记忆方面表现不佳,揭示了睡眠中断可能导致的认知损伤

此外,睡眠碎片化还与注意力不集中、记忆力减退和学习困难等认知问题有关。


图片



2、代谢系统

碎片化睡眠对代谢系统的影响同样不容忽视。长期具有碎片化睡眠葡萄糖代谢能力受损,碎片化睡眠还与胰岛素抵抗、血糖控制异常有关,增加了患糖尿病和肥胖的风险。


图片



3、斑块形成

夜间碎片化睡眠会导致脂肪动脉斑块的形成,也就是动脉粥样硬化,从而引起致命的心脏病

睡眠模式紊乱与高浓度的循环炎症因子有关,这些炎症因子是导致动脉粥样硬化的关键因素。


图片



4、免疫系统

长期的睡眠碎片化还可能影响免疫系统的功能。睡眠不足或睡眠质量差会降低免疫系统的效能,使人更容易感染和生病




碎片化睡眠的成因

1、生活习惯

晚上摄入咖啡因或酒精、睡前使用电子设备、不规律的睡眠时间等生活习惯都可能导致睡眠碎片化。

2、环境因素

噪声、光线、温度不适或不舒适的床垫和枕头等环境因素也会影响睡眠质量。

3、心理因素

压力、焦虑和抑郁等情绪问题也可能导致睡眠中断。

4、生理因素

睡眠呼吸暂停、慢性疼痛、荷尔蒙变化等生理因素也可能导致睡眠碎片化。

5、药物副作用

某些药物可能导致睡眠中断,如某些抗抑郁药、利尿剂等。


图片




如何改善碎片化睡眠?


上述的研究为大家找到了一种改善措施,研究人员在研究碎片化睡眠的潜在治疗策略时,发现乙酸盐作为一种代谢物,显示出了其在改善睡眠中断引起的代谢和认知障碍中的重要作用。


图片

(灌胃乙酸盐改善了碎片哈化睡眠组的血糖控制、胰岛素敏感性和认知能力)


富含乙酸盐的食物:水果、粗粮、菌藻、蔬菜


除此之外,以下几个措施也能帮助改善:


睡前——做三个助眠动作

2024年7月,一项发表在《英国医学杂志在线·体育与运动医学》的研究发现:在睡前4小时内,多做这3个抗阻运动动作,深蹲、提踵、提膝展髋可以显著延长睡眠时间。[1]

一次只需3分钟,每隔30分钟进行一次。这样可使当晚睡眠时间延长近30分钟。


图片



饮食——多吃些抗炎食物

日常饮食上可以多吃些“抗炎食物”,来抵消睡眠不足带来的全身炎症。

2023年中国抗癌协会肿瘤营养专业委员会等多个学会联合发布了《抗炎饮食预防肿瘤的专家共识》其中给出了生活中常吃的抗炎防癌食物[2]:

全谷物食物:糙米、燕麦、荞麦、黑米、玉米、大麦、薏米等

不饱和脂肪:三文鱼、金枪鱼等鱼类,核桃、杏仁等坚果,橄榄油、菜籽油等

优质蛋白质:鱼类、家禽、鸡蛋、瘦红肉、低脂乳制品、大豆食品、坚果等,尽量少食用加工肉类。

蔬菜和水果:菠菜、油菜、芹菜、西兰花等深色蔬菜,以及苹果、梨、橘子等水果


图片



午睡——中午午睡半小时

适当午睡有助于缓解睡眠不足危害。2021年美国麻省总医院研究发现人类基因组中有123个与白天午睡有关区域,午睡习惯与心脏代谢健康相关,相关基因也和人体健康密切相连[3]。

午睡可弥补夜间失眠影响、消除紧张烦躁感,是保持清醒的生物节律,规律午睡与更好认知功能和更低痴呆症发病风险相关。


但午睡时间很重要,以中午13 - 14 点之间,睡15-30分钟为宜,超过30分钟易出现如“眼睛睁不开”“还想睡”“不想动”“睡醒头脑发懵” 等不适感。


图片



运动——中等强度的运动

2024年3月,清华大学等的研究人员在《营养素》(Nutrients)期刊上发表的一项研究发现:中等强度的身体活动也可以降低全身炎症。

例如:中等强度的游泳、骑自行车等身体运动,以及家务劳动等体力活动都与抗炎作用有关,可以有效抑制促炎细胞因子、增强抗炎介质[4]。




所长有话说:

除了上述提到的改善碎片化睡眠的方法外,一些补剂也可能对睡眠质量有积极影响。

例如,NMN作为一种在细胞能量代谢中起关键作用的物质,可能有助于调节生物钟,改善睡眠质量。

鱼油富含不饱和脂肪酸,有助于减轻炎症反应,进而对因炎症引起的睡眠问题产生改善作用。

麦角硫因具有抗氧化特性,可以帮助身体抵御氧化应激,为良好的睡眠创造有利的身体环境。


时光研究所
首页              NMN专栏              前沿资讯              科学抗衰              新闻动态              联系我们
工作时间:9:00~18:00
timelab@foxmail.com